在数字化时代,我们每天都在与海量信息打交道。无论是内容创作者、研究人员、还是企业高管,我们都需要一个能够高效整合信息、提升工作效率的工具。今天,我们要介绍的就是这样一款创新工具——Flowith。
一、Flowith是什么?
Flowith是上海骇斯科技有限公司开发的一款革命性AI生产力工具,于2023年由10名95后创业者组成的团队推出。与传统线性聊天的AI工具不同,Flowith采用创新的二维画布交互界面,允许用户在同一空间内与多个AI模型同时交互,实现多线程任务并行处理。
这款工具兼容iOS、macOS、visionOS等操作系统,核心定位是成为”AI时代的工作操作系统”。它通过打破传统一问一答的AI交互模式,为用户提供无限延伸的数字工作画布,特别适合处理复杂、多步骤的创意项目和长期任务。
2025年7月,Flowith获评”全球百大AI应用”,其流量在2025年实现单月环比最高增长240%,月活跃用户达到8万。工具主要涵盖创作助手、知识变现、多线程项目管理等应用场景,成为AI Agent领域的一匹黑马。

二、Flowith 的核心功能
1、节点式交互:Flowith 的创新之处在于它的节点式交互设计,用户可以在一个无限画布上自由创建和连接节点,每个节点代表一个独立的问题或主题,实现思维的跳跃和发散。
2、AI 模型选择:Flowith 提供了多种先进的 AI 模型,包括 OpenAI 的 GPT-4、GPT-3.5-Turbo,以及 Claude-2-100k 等,用户可以根据需求选择最合适的模型。
3、文件上传与分析:支持 PDF、DOC、EXCEL 等多种文件格式的上传和分析,内置 OCR 功能,方便用户上传和处理文档。
4、智能体市场:用户可以分享和购买他人创建的智慧体,促进知识的共享和协作。
5、图像生成和语音合成:内置图像生成和语音合成功能,增强内容创作的多样性。
6、跨终端适配:针对不同屏幕尺寸和移动端进行了优化,确保用户在不同设备上都能流畅使用。
7、智能体创建:用户可以将工作流程和思维方式整合到 AI 工作流程中,创建专家级 AI 智慧体,支持自动化执行任务。
8、插件系统和扩展性:提供插件系统,允许用户根据自己的需求安装不同的插件,扩展工具功能。

三、 Flowith注册教程
• 打开 Flowith 官网(https://flowith.net/blank)
• 点击 「登录并探索更多」。

• 新用户选择 注册,输入邮箱、密码、确认密码(支持国内邮箱,如 163 邮箱)。

• 登录邮箱,点击激活链接完成账号激活。

• 返回 Flowith 页面,输入账号密码登录。
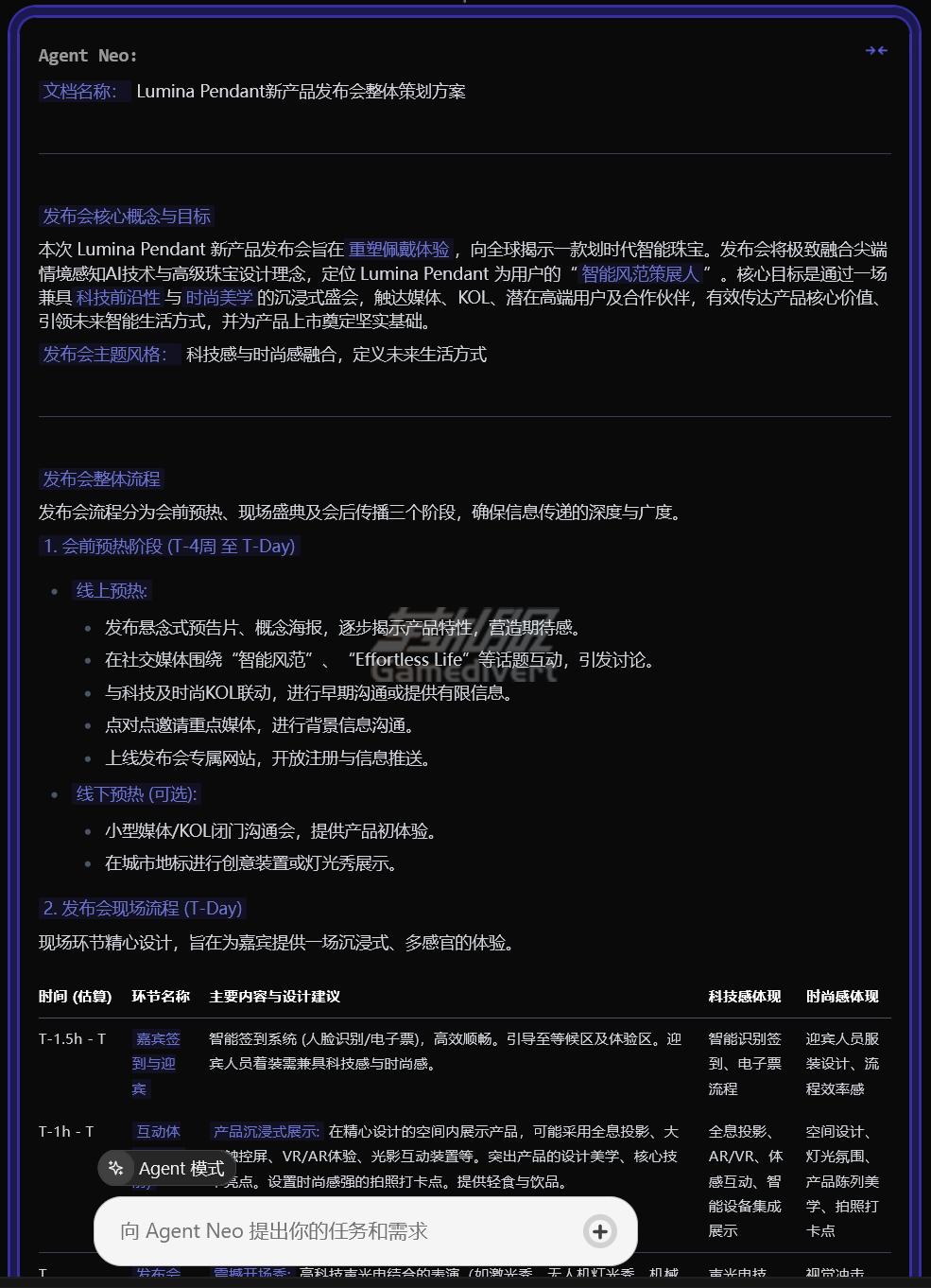
四、实战演练:5分钟搞定策划方案
假设要让它帮忙准备一场线上发布会,只需要简单一句话:“帮我整理发布会流程,写宣传文案,
Flowith立刻开始行动,它自动拆分:
1. 发布会设计流程
2.拟定产品核心概念
3. 撰写宣传文案
4.图文配套设计
几乎不用手动干预,就看到流程在自动推进一—流程、文案、图片都在逐步完成。

五分钟后,就拿到一份完整的策划方案文档,流程清晰、内容丰富、配图合理。
不用自己拼命琢磨,效率直接翻了几倍。


五、Flowith 会员
会员分为免费版、Pro(Professional)、Ultra(Ultimate)、Infinite Creator 四个等级,核心差异在每月额度、高级模型权限、协作能力与专属服务,支持年付折扣,额度可跨 Web/OS/iOS 使用。以下是最新详细权益与定价(截至 2026 年 1 月):

核心权益补充
模型与额度:付费会员可使用 OpenAI、Anthropic 等顶级 AI 模型,额度通用 Flowith 全系产品,Oracle 模式每步消耗 1 个 T - 1 额度。
协作与存储:Ultra 及以上支持团队协作空间,文件上传仅占存储额度,知识库对话不额外消耗额度。
国内代充优势:支持国内主流支付方式,正规稳定,解决海外订阅支付难题,可享代充专属优惠。
订阅与充值建议
个人创作选 Pro,团队协作或高频使用选 Ultra,大规模商业场景选 Infinite Creator。
年付更划算,Pro 年付每月省约 2 美元,Ultra 每月省约 5 美元。
国内用户可通过正规代充渠道,(这里推荐转外服)支持支付宝、微信支付,避免跨境支付麻烦:
六、文章小结
这篇文章主要介绍了上海骇斯科技有限公司开发的创新AI生产力工具Flowith。该工具采用独特的二维画布节点式交互界面,允许用户在同一空间内与多个AI模型并行交互,突破了传统线性聊天模式,适用于复杂创意项目和多线程任务管理。文章概述了其核心功能,包括支持多种AI模型、文件分析、智能体市场及跨终端适配等,并说明了其市场认可度,如获评“全球百大AI应用”。同时,文章提供了用户注册指引,并详细说明了其会员等级、权益及针对国内用户的订阅建议,强调了通过代充服务可便捷使用支付宝、微信支付完成订阅。
资讯
最新文章
2026-02-01
阅读(26) 赞(0)
2026-02-01
阅读(47) 赞(1)
2026-01-30
阅读(55) 赞(0)
2026-01-30
阅读(52) 赞(0)
2026-01-29
阅读(197) 赞(0)
2026-01-29
阅读(97) 赞(0)
推荐商品
活动期间内累积完成签到,即可免费领取积分
连续签到:1天=10积分,中断需重新开始,最高可领310积分!如出现多段签到天数,取最高为准。